一文读懂3万亿大市场的工业互联网
“工业互联网”——四年之间,四次被提及。自2018年起,每年政府工作报告中,都会做出工业互联网方面的战略部署,充分显示了国家层面对工业互联网助力制造业高质量发展的重视程度。
尤其去年在新基建政策的加持下,工业互联网作为重要领域之一进入发展快车道,产业规模与参与主体迅速壮大,加速了传统工业支撑体系的变革,并带动了新兴产业的发展。
据相关数据显示,2025年中国工业互联网产业经济总体规模将达到9.42万亿元左右,已然成为国民经济中增长最为活跃的领域之一。
在工业互联网蓬勃发展的过程中,有人会产生这样的疑问:工业互联网是什么?为什么要发展工业互联网?工业互联网的发展将对我们的生产生活带来什么样的影响?有哪些企业加入了这一火热赛道?下面,我们将用一篇文章为你探索工业互联网“热”背后的奥秘。
何为“工业互联网”?
工业互联网顾名思义是工业+互联网两个要素的碰撞和融合。
据百度百科解释,工业互联网是全球工业系统与高级计算、分析、感应技术以及互联网的连接融合。
随着科技的进步,人们对工业互联网的理解逐渐深入。工业互联网是新一代信息通信技术与制造业深度融合的关键基础设施、新型应用模式和全新产业生态,通过人、机、物的全面互联,构建起全要素、全产业链、全价值链的全面连接、数据驱动的工业生产制造和服务体系,是第四次工业革命的重要基石。
工业互联网这一概念最初是由美国制造业巨头通用电气(GE)于2012年提出,发展至今,其内涵也在不断丰富。
工业互联网体系架构 图源:中国信息通信研究院
为什么要发展工业互联网?
制造难,难制造,亟需产业变革。
谈到工业互联网的崛起还要从制造业说起,我们都知道制造业是实体经济的一大支柱性产业。
近年来,在技术不断创新更迭的情况下,全球制造业呈现出三大特征:
一是生产效率增长逐渐放缓;
二是在劳动力成本的驱使下,制造业向发展中国家转移,发达国家试图通过智能制造促使制造业以更高水平回归;
三是发展中国家高污染、高能能的问题日趋严重,资源环境压力使成本优势逐渐散失,现有的粗放式发展方式难以为继。
基于这种情况,无论是发达国家还是发展中国家,纷纷将如何实现信息技术与制造业的深度融合作为经济发展的重中之重。
换言之,制造业作为国家的支柱产业亦是产业竞争博弈的焦点,工业互联网的发展,对推动互联网和实体经济深度融合、大力发展数字经济,以及建设制造强国和网络强国具有重大意义。
伴随着人工智能、物联网、云计算等新技术的发展,全球掀起了新一轮的科技革命和产业变革,各国为了抢占经济发展制高点,纷纷加大对工业互联网的投入力度,都希望通过信息技术和制造业的深度融合,实现制造业向网络化、数字化、智能化方向发展。
从全球工业互联网的发展来看,美国、欧洲、亚太地区是工业互联网发展的重点区域。
诸如,德国依托雄厚的自动化基础推进工业4.0的应用;美国在实施先进制造战略的同时,大力发展工业互联网;法、日、韩、瑞典等国也纷纷推出制造业振兴计划。
据相关机构预测,到2022年预计全球工业互联网市场规模首次突破1万亿美元,到2025年全球工业互联网市场规模达到1.2万亿美元左右。
纵观全球工业互联网发展史,大致经过了四个发展阶段:
第一阶段:60-80年代,实现了网络的发明以及机器和机器之间的互联
第二阶段:90年代,实现了工业网络协议以及操作系统的发布,以及物联网的提出并且工业设备逐渐联网
第三阶段:2000年初,云计算以及通信独立架构协议的形成,并且工业互联网支撑体系逐步形成;
第四阶段:2010年到至今,工业互联网雏形的形成和发展。
工业互联网的概念起源于美国,并且在一定程度上欧美国家在工业互联网方面的建设速度和规模处于领先位置。
纵观各国工业互联网发展路径也存在差异,美国强调以新一代信息技术为主导赋能产业,实现自上向下的推进;以德国为代表的西欧国家工业化、高端制造全球领先,自下向上地发展工业互联网。
我国在工业互联网发展上的显著特征则是“体系化”,在制造企业和信息通信企业两端发力。
对于我国而言,工业互联网发展起步稍晚,但目前我国制造业处于“大而不强”的状态。近年来,我国制造业的增加值率约为20%,远低于工业发达国家35%的水平。
全国政协委员、中国工业互联网研究院院长徐晓兰表示,制造业作为实体经济与数字经济深度融合的产业,新一代信息技术与制造业深度融合是大势所趋,对此全球各国已经达成共识,制造业成为许多国家重要的战略布局之一。基于这样的背景,制造业数字化转型已是势在必行,不做不行,工业互联网恰恰就是实现制造业从中低端迈向中高端的重要保障和支撑。
2018年,“发展工业互联网平台”首次写入政府工作报告,正式开始工业互联网发展道路;
2019年《政府工作报告》指出“打造工业互联网平台,拓展‘智能+’,为制造业转型升级赋能”;
2020年《政府工作报告》提出“发展工业互联网,推进智能制造”;
今年,工业互联网再次被写入政府工作报告,明确指出“发展工业互联网,搭建更多共性技术研发平台,提升中小微企业创新能力和专业化水平……”。
随着数字经济发展的需要,国家对工业互联网的重视程度持续攀升。
近期,工信部出台的《工业互联网创新发展行动计划(2021-2023年)》,明确了未来三年工业互联网发展目标:到2023年,新型基础设施进一步完善,融合应用成效进一步彰显,技术创新能力进一步提升,产业发展生态进一步健全,安全保障能力进一步增强。工业互联网新型基础设施建设量质并进,新模式、新业态大范围推广,产业综合实力显著提升。
目前,我国正在实现由“制”造向“智”造的转变,工业和信息化部会同相关部门深入实施工业互联网创新发展战略并取得了显著的成效。
一是网络覆盖范围规模持续扩张。基础电信企业积极构建面向工业企业的低时延、高可靠、广覆盖的高质量外网,延伸至全国300多个地市;标识解析国家顶级节点功能不断增强,二级节点达47个,覆盖19省20个行业;平台连接能力持续增强,工业互联网平台超过一百个,跨行业、跨领域平台的引领作用显著。
二是工业互联网与实体经济深度融合。当前工业互联网已渗透到工程机械、钢铁、石化、采矿、能源、交通、医疗等在内的30余个国民经济重点行业。
三是工业互联网产业新生态快速壮大。在国家政策引导下,30余个省(区、市)发布了地方工业互联网发展政策文件。各地加大投入力度,支持企业上云上平台和开展数字化改造,推动建立产业投资基金。
北京、长三角、粤港澳大湾区已成为全国工业互联网发展高地,东北老工业基地和中西部地区则注重结合本地优势产业,积极探索各具特色的发展路径。
响应政策号召,各地政府剑指工业互联网
在国家政策加持、新兴信息技术的推动下,工业互联网正处于加速成长期。各地方政府也纷纷响应号召,陆续出台了地方工业互联网发展政策文件,并加大投入力度,抢占产业发展的制高点。
各地方政府缘何积极响应政府号召?
正是由于工业互联网可催生大规模个性化定制、网络协同制造、服务型制造、智能化生产等一系列新模式、新业态,推动产能优化、存量盘活、绿色生产,创造更多新兴经济增长点。
此外,工业互联网可打破创新个体的封闭围墙,为分布全国乃至全球的智力资源、制造能力提供汇聚平台,推动企业从封闭式创新走向开放式创新,加速制造业领域的大众创业、万众创新。
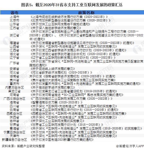
截至目前,全国30余个省市明确对“工业互联网”方向的政策支持。全国范围内形成以长三角地区、粤港澳大湾区为引领的两区三带多点发展格局。
各省市针对自身经济发展特点做出了不同的战略部署,其中,有超过一半的省市对于工业互联网有明确的发展目标,有一定数量的省市对于2025年的规划十分明确,包括有互联网标识数量、工业互联网大数据中心数量等明确规划。
以北上广为例:
北京市提出加快国家工业互联网大数据中心、工业互联网标识解析国家顶级节点(北京)建设,开展工业大数据分级分类应用试点,支持在半导体、汽车、航空等行业累计建设20个以上标识解析二级节点。
上海市鼓励打造面向重点产业、重点环节的行业级和通用型工业互联网平台,支持大型龙头企业建设企业专网,建设20个具有全国影响力的工业互联网平台。引导工业互联网平台与专业软件设计厂商合作,加快打造云端仿真开发环境。
广东省明确到2025年,在全国率先建成具备国际竞争力的工业互联网网络基础设施和产业体系。形成1-2家达到国际水准的工业互联网平台,建立完备可靠的安全保障体系,在工业互联网创新发展、技术产业体系构建及融合应用方面达到国际先进水平。
在国家政策的扶持及新兴技术的助推下,中国工业互联网正面临着千载难逢的机遇。新常态下,中国经济要实现“双中高”,就要开启“双引擎”,而工业互联网就为“双引擎”提供了高效的“助推燃料”。
根据工信部数据显示,目前我国已建成具有较强行业和区域影响力的工业互联网平台超80个,连接工业设备数量达4000万台(套)。
高质量5G网络加速建设,为工业互联网发展提供坚实技术底座支持,远程控制、视频回传、机器视觉、设备定位等行业应用场景已得到较为充分的实践,随着行业协作的深化及标杆项目的落地,工业互联网的大规模复制、推广有望加速。
蓄势待发,各企业瞄准工业互联网靶心
紧追工业互联网这一超级风口,国家和地方政府先打通了第一步,在政策和技术方面都给与了支持,以推动工业互联网利好发展。
工业互联网一头是传统工业,另一头是新技术。一头的技术在不断的创新,那么另一头得企业又有哪些动作呢?
——搭建工业互联网平台
工业互联网平台是把制造企业、供应商和消费者连接在一起,通过数据的挖掘利用和软件化的配置定义,推动从单个设备、生产线到制造企业的集成优化,从供应商、生产者到消费者的充分对接,打破企业信息孤岛,整合了产业链上下游,打通生产与消费,实现生产工艺从传统试错到模拟择优、生产载体从传统自动化装备到智能工厂,生产组织从分散式生产到网络化协同制造,生产方式从单一化大规模制造到用户体验式消费和产品个性化定制,实现制造企业质的飞跃。
工业互联网平台有以下几种定义:
第一,工业互联网平台是新工业体系的“操作系统”
第二,工业互联网平台是基于公有云的制造业系统解决方案
第三,工业互联网平台是制造业新生态竞争的核心
工业互联网平台正步入规模化扩张的战略窗口期。构建基于工业互联网平台的制造业生态,是跨国企业巩固其在制造业领域综合垄断地位的共识,也是各国打造产业竞争新优势、抢占未来发展先机的关键途径。
从参与方角度,工业互联网平台参与企业大致分为四类:
互联网企业:百度、阿里、腾讯
传统工厂:海尔、美的、树根互联、三一重工等
系统系统集成商:施耐德、浪潮云、徐工信息
新兴独角兽企业:AI四小龙:商汤、旷视、云从、依图
BAT巨头可以说是最早加入工业互联网赛道的企业。
2017年国务院印发有关发展工业互联网的指导意见后,百度智能云就开始将AI与工业进行融合。目前,AI质检新应用已经逐步落地到电子、汽车、钢铁、能源、电力等行业。经过长达四年的深耕和场景落地,百度智能云已经形成了以工业智能为核心的完整工业互联网平台方案。
2018年,阿里云正式进军工业互联网,打出整合牌。先后推出ET工业大脑、SupET、飞龙、飞象工业互联网平台等产品,去年亮相的新制造平台“犀牛智造”,已呈现出遍地开花之势。
腾讯打的则是生态牌,2019年腾讯云推出智能制造全新解决方案品牌WeMake,基于腾讯云的工业能力底座,根据不同细分领域的行业特点与应用场景的需求,为合作客户量身定制最适用的解决方案。
在传统制造企业中,海尔集团从2012年开始智能化、数字化方面的探索,并于2017年推出卡奥斯COSMOPlat平台。目前,该平台已覆盖全国多个领域多个行业并逐渐将触角伸向欧美、亚欧等多个国家。
树根互联建设开发的根云(ROOTCLOUD)平台,在一些龙头企业的数字化转型过程中均发挥了强大作用,此外在光伏能源、定制家居、纺织、铸造、工程机械等多个领域构建了区域产业集群平台。
航天云网形成了以INDICS工业互联网平台为通用平台,以区域云、行业云、企业云平台为应用平台构建的平台体系,在各地企业上云上平台政策的推动下,航天云网为多个省市建设了区域工业互联网主平台,为不同领域的客户提供着服务。
伴随着新基建的大规模建设,工业互联网平台将迎来跨越式发展,步入顶层设计更加清晰、市场规模持续扩大、融合创新更加活跃、产业生态更加繁荣的新阶段。
发展的前途是光明的但道路是曲折的,目前我国工业互联网发展仍存在一些问题:平台关键标准缺失、产业生态不够健全、复合型人才短缺、安全保障能力不足等。
对于如何有效发挥工业互联网在数字经济发展“下半场”中的关键支撑作用,徐晓兰提出三点建议:
首先,继续强化政策引导,加大对产业支持力度,加速产业数字化过程中的重点产业培育,支持工业互联网企业做强做优,培育一批工业互联网技术创新企业、系统解决方案供应商和运营服务商,打造一批可复制、可推广的发展模式和典型应用场景。
其次,进一步加大技改资金投入,将技改资金从针对传统设备、技术的投入转向对产业基础数字化水平提升的投入,分阶段、分行业有序推进工业互联网的应用,助力产业数字化程度的进一步加深。进一步推动国家工业互联网大数据中心在全国范围内的体系化建设,构建工业数据资源管理体系,强化工业数据汇聚能力,更好地发挥基于数据的服务能力,夯实产业数字化发展基础。
中国工业互联网发展已圆满完成第1个“三年行动计划”,顺利告别“十三五”,迈向第2个“三年行动计划”和“十四五”新征程。2021年是“十四五”开局之年,工业互联网已成为推动制造业加速迈向万物互联、智能主导新阶段、提速转型的强劲引擎。雷锋网 雷锋网 雷锋网
- 还没有人评论,欢迎说说您的想法!
